Отримуйте інформацію лише з офіційних джерел
Єдиний Контакт-центр судової влади України 044 207-35-46

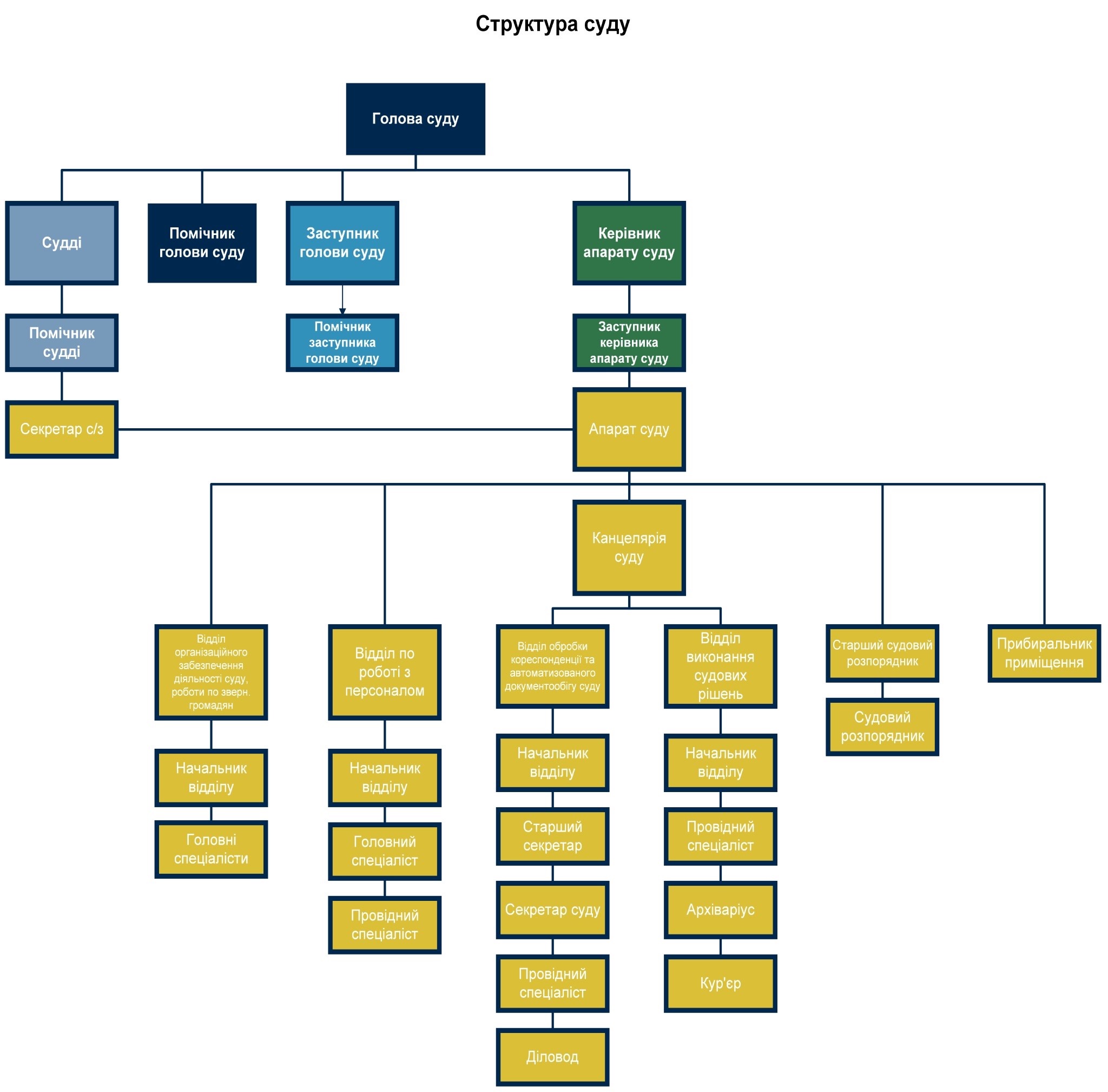
|
№
з/п
|
Назва структурного підрозділу та посад
|
Кількість штатних посад
|
||
|
1
|
2
|
3
|
||
|
1
|
Голова суду
|
1
|
||
|
2
|
Заступник голови суду
|
1
|
||
|
3
|
Суддя
|
15
|
||
|
4
|
Помічник голови суду
|
1
|
||
|
5
|
Помічник заступника голови суду
|
1
|
||
|
6
|
Помічник судді
|
15
|
||
|
7
|
Керівник апарату
|
1
|
||
|
8
|
Заступник керівника апарату
|
2
|
||
| 9 | Головний спеціаліст із забезпечення зв'язків з засобами масової інформації (прес-секретар) | 1 | ||
| 10 | Старший судовий розпорядник | 1 | ||
|
11
|
Головний спеціаліст суду
|
4
|
||
|
12
|
Головний спеціаліст з інформаційних технологій
|
1
|
||
|
13
|
Судовий розпорядник
|
2
|
||
|
14
|
Секретар судових засідань
|
16
|
||
|
15
|
Секретар суду
|
6
|
||
|
16
|
Провідний спеціаліст
|
7
|
||
|
17
|
Архіваріус
|
1 | ||
| 118 | Кур’єр |
1
|
||
|
19
|
Прибиральник службових приміщень
|
1
|
||
|
|
Усього:
|
83
|
||

